ГДЗ по геометрии 10‐11 класс Атанасян Базовый и углубленный уровень 11 класс - 408

Авторы: Атанасян Л.С., Бутузов В.Ф., Кадомцев С.Б., Киселева Л.С., Позняк Э.Г..
Издательство: Просвещение 2015-2023
Тип: Учебник, Базовый и углубленный уровень
Подробный решебник (ГДЗ) по Геометрии за 10‐11 (десятый‐одиннадцатый) класс - готовый ответ 11 класс - 408. Авторы учебника: Атанасян, Бутузов, Кадомцев, Киселева, Позняк, Базовый и углубленный уровень. Издательство: Просвещение 2015-2023.
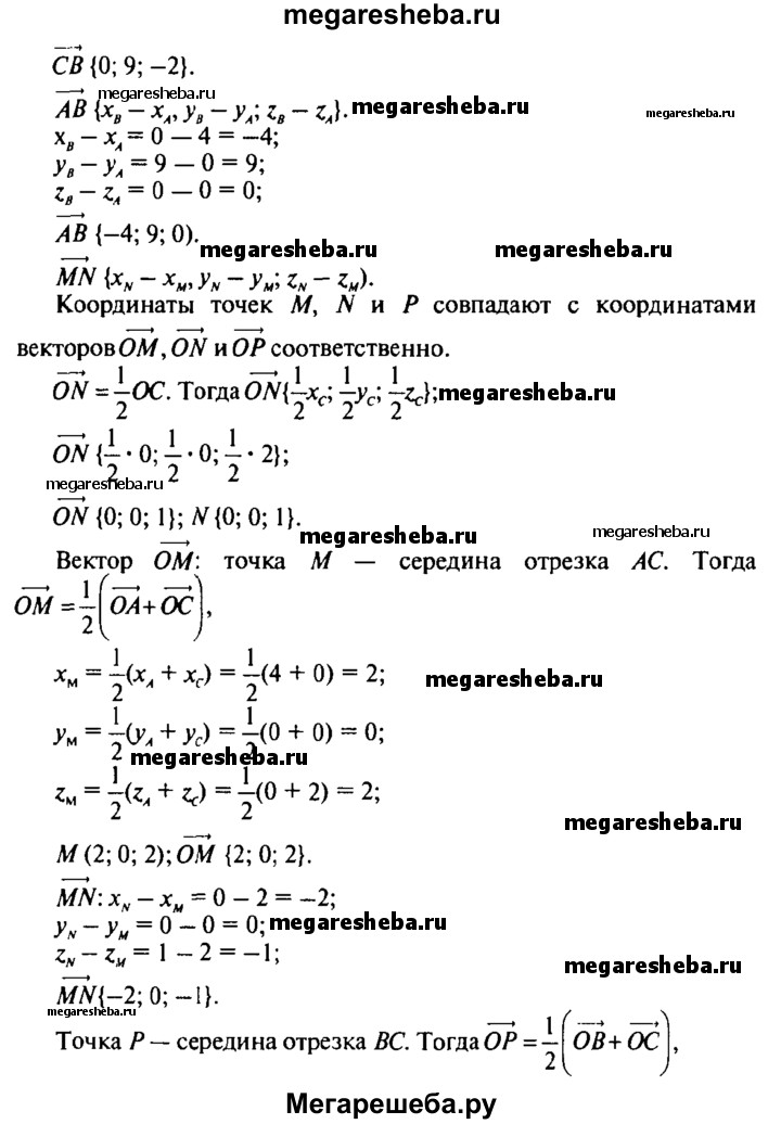
408. По данным рисунка 132 найдите координаты векторов АС, СВ, АВ, MN, NP, ВМ, ОМ, ОР, если OA = 4, ОВ = 9, ОС = 2, а М, N и Р — середины отрезков АС, ОС и СВ.







