Гдз по геометрии 7-9 класс Атанасян, Бутузов ответ на номер № 956

Авторы: Л.С. Атанасян, В.Ф. Бутузов, С.Б. Кадомцев, Э.Г. Позняк, И.И. Юдин.
Издательство: Просвещение 2016-2025
Тип: Учебник
Подробный решебник (ГДЗ) по Геометрии за 7‐9 (седьмой‐девятый) класс - готовый ответ задача - 956. Авторы учебника: Атанасян, Бутузов, Кадомцев, Позняк, Юдин. Издательство: Просвещение 2016-2025.
Условие /
задача / 956
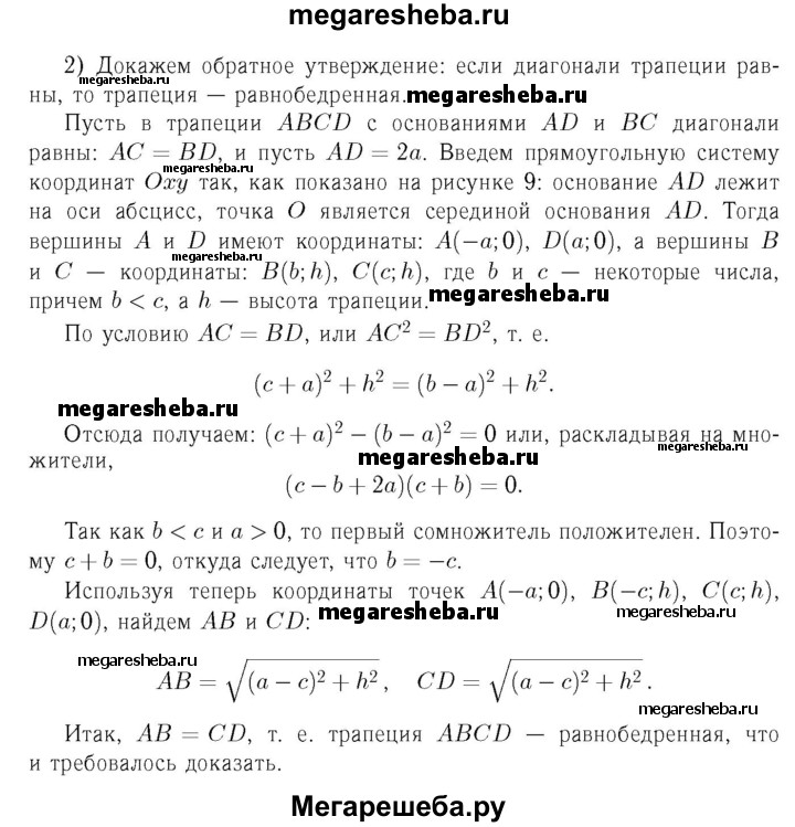
956 Докажите, что в равнобедренной трапеции диагонали равны. Сформулируйте и докажите обратное утверждение.
Решебник №1 к учебнику 2016 / задача / 956

Видеорешение к учебнику 2016 / задача / 956
Решебник к учебнику 2024 / задача / 956

Решебник №2 к учебнику 2016 / задача / 956

Решебник №3 к учебнику 2016 / задача / 956


Решебник №4 к учебнику 2016 / задача / 956

