Гдз по геометрии 7-9 класс Атанасян, Бутузов ответ на номер № 1136

Авторы: Л.С. Атанасян, В.Ф. Бутузов, С.Б. Кадомцев, Э.Г. Позняк, И.И. Юдин.
Издательство: Просвещение 2016-2025
Тип: Учебник
Подробный решебник (ГДЗ) по Геометрии за 7‐9 (седьмой‐девятый) класс - готовый ответ задача - 1136. Авторы учебника: Атанасян, Бутузов, Кадомцев, Позняк, Юдин. Издательство: Просвещение 2016-2025.
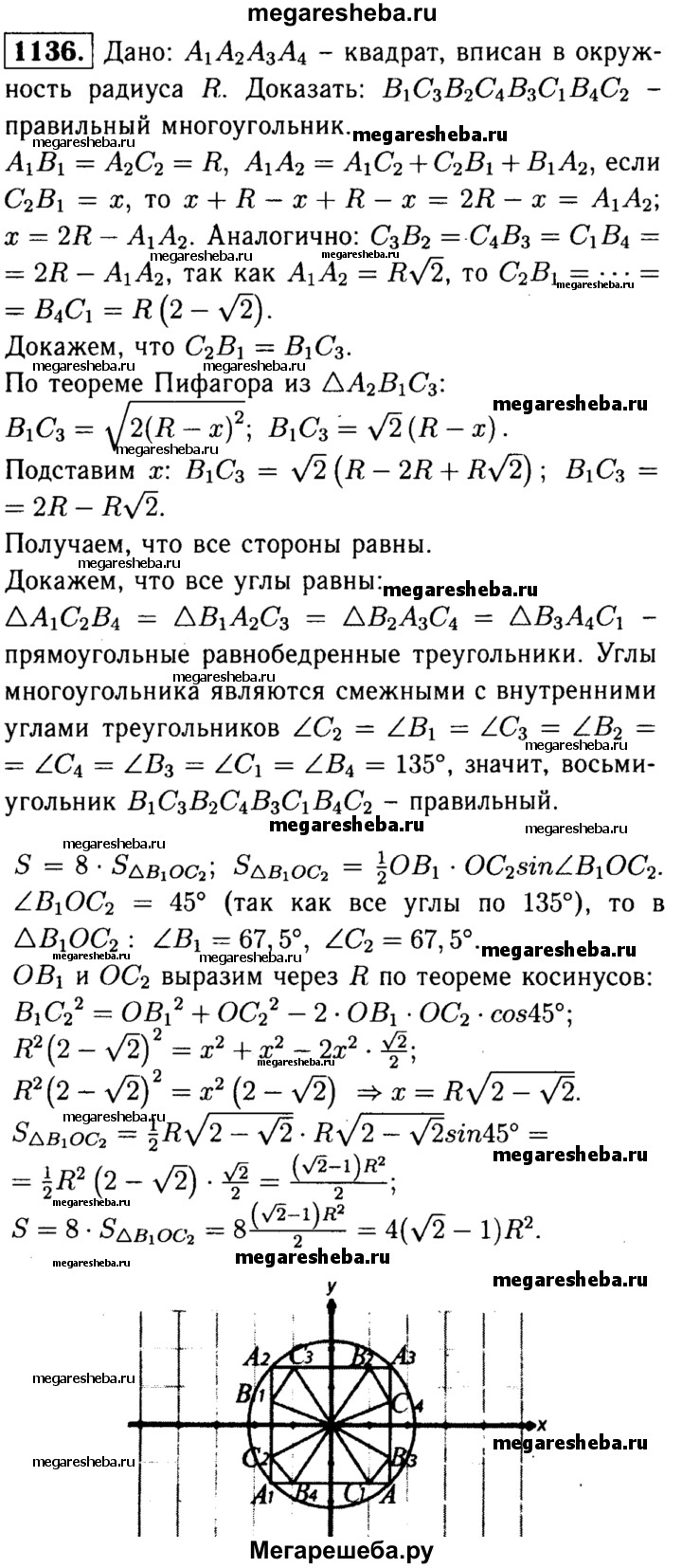
1136 Квадрат А1А2А3А4 вписан в окружность радиуса R (рис. 320). На его сторонах отмечены восемь точек так, что A1B1 = А2В2 = А3В3 = А4В4 = А1С1 = А2С2 = А3С3 = А4С4 = R. Докажите, что восьмиугольник В1С3В2С4В3С1В4С2 правильный, и выразите площадь этого восьмиугольника через радиус R.







