Гдз по геометрии 7-9 класс Атанасян, Бутузов ответ на номер № 1010

Авторы: Л.С. Атанасян, В.Ф. Бутузов, С.Б. Кадомцев, Э.Г. Позняк, И.И. Юдин.
Издательство: Просвещение 2016-2025
Тип: Учебник
Подробный решебник (ГДЗ) по Геометрии за 7‐9 (седьмой‐девятый) класс - готовый ответ задача - 1010. Авторы учебника: Атанасян, Бутузов, Кадомцев, Позняк, Юдин. Издательство: Просвещение 2016-2025.
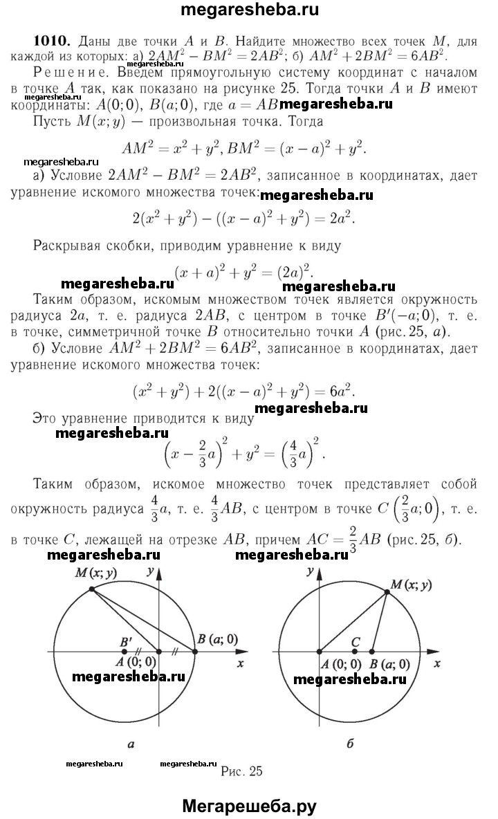
1010 Даны две точки А и В. Найдите множество всех точек М, для каждой из которых: а) 2AM2 - ВМ2 = 2АВ2; б) 2AM2 + 2ВМ2 = 6АВ2.







