ГДЗ по геометрии 10‐11 класс Атанасян Базовый и углубленный уровень 11 класс - 814

Авторы: Атанасян Л.С., Бутузов В.Ф., Кадомцев С.Б., Киселева Л.С., Позняк Э.Г..
Издательство: Просвещение 2015-2023
Тип: Учебник, Базовый и углубленный уровень
Подробный решебник (ГДЗ) по Геометрии за 10‐11 (десятый‐одиннадцатый) класс - готовый ответ 11 класс - 814. Авторы учебника: Атанасян, Бутузов, Кадомцев, Киселева, Позняк, Базовый и углубленный уровень. Издательство: Просвещение 2015-2023.
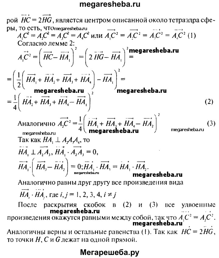
814. Все высоты тетраэдра пересекаются в точке Н. Докажите, что точка Н, центр О описанной сферы и точка G пересечения отрезков, соединяющих вершины с точками пересечения медиан противоположных граней тетраэдра, лежат на одной прямой (прямая Эйлера), причем точки О и Н симметричны относительно точки G.










