ГДЗ по геометрии 10‐11 класс Атанасян Базовый и углубленный уровень 11 класс - 626

Авторы: Атанасян Л.С., Бутузов В.Ф., Кадомцев С.Б., Киселева Л.С., Позняк Э.Г..
Издательство: Просвещение 2015-2023
Тип: Учебник, Базовый и углубленный уровень
Подробный решебник (ГДЗ) по Геометрии за 10‐11 (десятый‐одиннадцатый) класс - готовый ответ 11 класс - 626. Авторы учебника: Атанасян, Бутузов, Кадомцев, Киселева, Позняк, Базовый и углубленный уровень. Издательство: Просвещение 2015-2023.
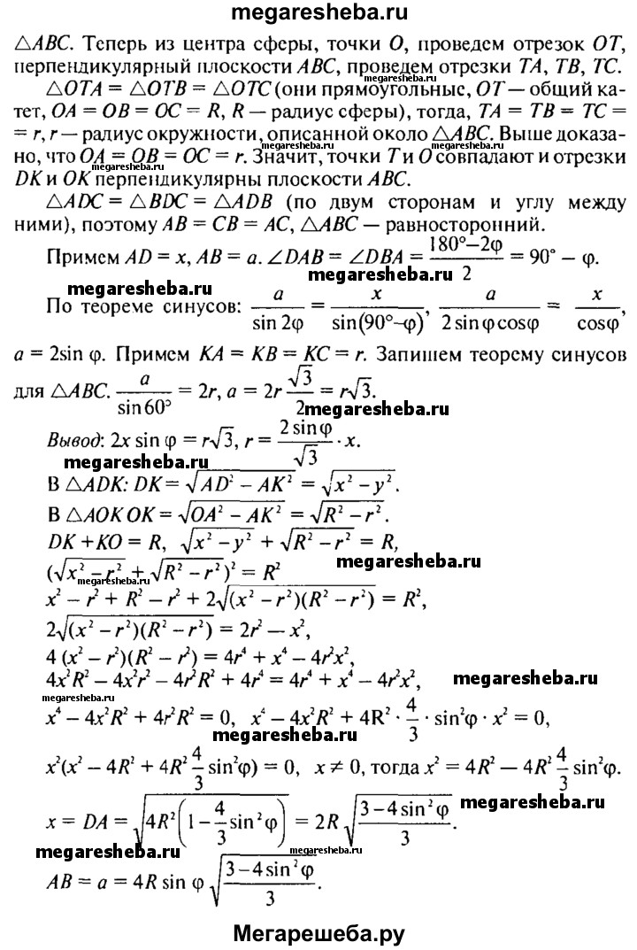
626. Точки А, В, С и D лежат на сфере радиуса R, причем угол ADB = -углу BDC = углу CDA =2ф, AD = BD = CD. Найдите: а) АВ и AD; б) площадь сечения сферы плоскостью ABC.






