ГДЗ по геометрии 10‐11 класс Атанасян Базовый и углубленный уровень 11 класс - 443

Авторы: Атанасян Л.С., Бутузов В.Ф., Кадомцев С.Б., Киселева Л.С., Позняк Э.Г..
Издательство: Просвещение 2015-2023
Тип: Учебник, Базовый и углубленный уровень
Подробный решебник (ГДЗ) по Геометрии за 10‐11 (десятый‐одиннадцатый) класс - готовый ответ 11 класс - 443. Авторы учебника: Атанасян, Бутузов, Кадомцев, Киселева, Позняк, Базовый и углубленный уровень. Издательство: Просвещение 2015-2023.
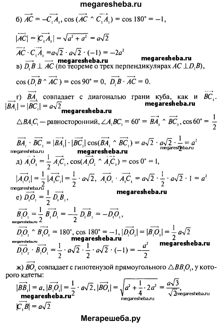
443. Ребро куба ABCDA₁B₁C₁D₁ равно а, точка O₁ — центр грани A₁B₁C₁D₁. Вычислите скалярное произведение векторов: a) AD и В₁C₁; б) АС и С₁A₁; в) D₁В и АС; г) ВА₁ и ВС₁; д) A₁O₁ и A₁C₁ е) D₁O₁ и B₁O₁; ж) BO₁ и C₁B.









