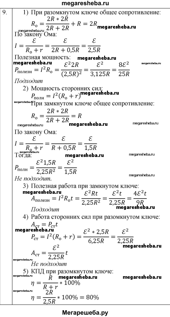
ГДЗ по физике 10 класс Громыко упражнения упражнение 19 - 9

ГДЗ по физике 10 класс Громыко   упражнения упражнение 19 - 9

Авторы: , , , .

Издательство: Образование и воспитание 2013-2020

Тип: Учебник

Подробный решебник (ГДЗ) по Физике за 10 (десятый) класс - готовый ответ упражнения упражнение 19 - 9. Авторы учебника: Громыко, Зенькович, Луцевич, Слесарь. Издательство: Образование и воспитание 2013-2020.

Решебник к учебнику 2020 / упражнения / упражнение 19 / 9

Другие номера из решебника

Оцените решебник:

4.4/5
Количество оценивших 819