ГДЗ по алгебре 10‐11 класс Мордкович Учебник, Задачник Базовый уровень §12 - 9

Авторы: А.Г. Мордкович, П. В. Семенов.
Издательство: Мнемозина 2015-2020
Тип: Задачник, Базовый уровень
Подробный решебник (ГДЗ) по Алгебре за 10‐11 (десятый‐одиннадцатый) класс Учебник, Задачник - готовый ответ §12 - 9. Авторы учебника: Мордкович, Семенов, Базовый уровень. Издательство: Мнемозина 2015-2020.
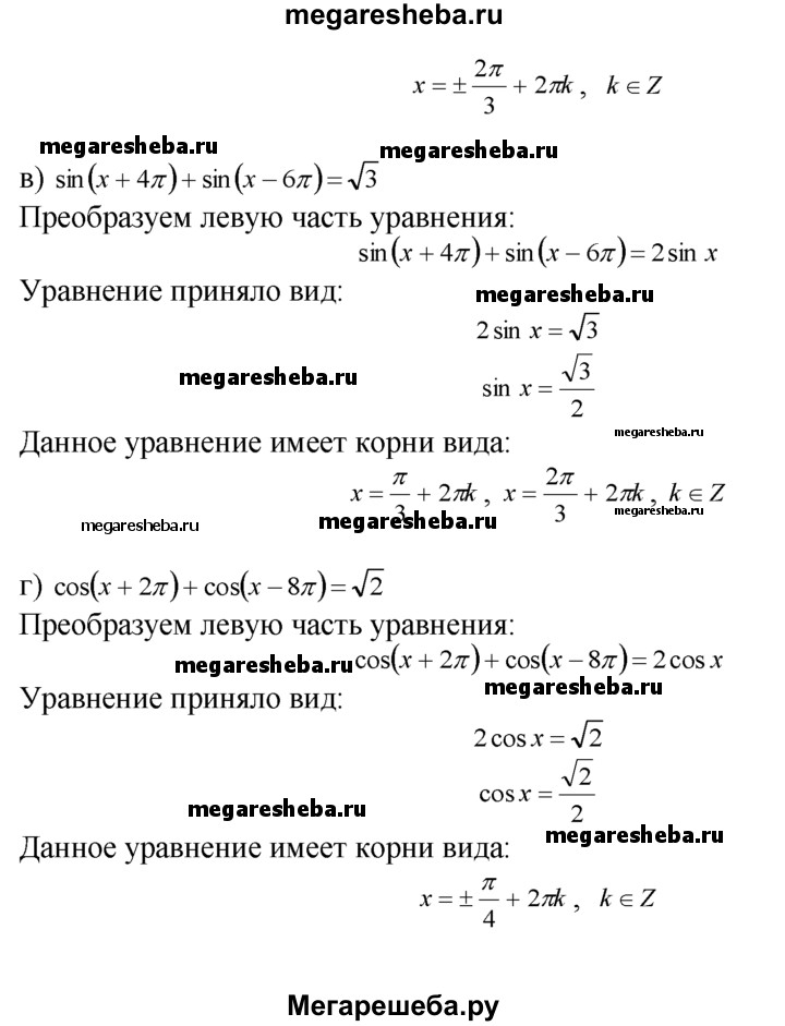
12.9. Решите уравнение: а) sin (х + 2π) + sin (х - 4π) = 1; б) 3 cos (2π + х) + cos (х - 2π) + 2 = 0; в) sin (х + 4π) + sin (х - 6π) = √3; г) cos (х + 2π) + cos (х - 8π) = √2.

