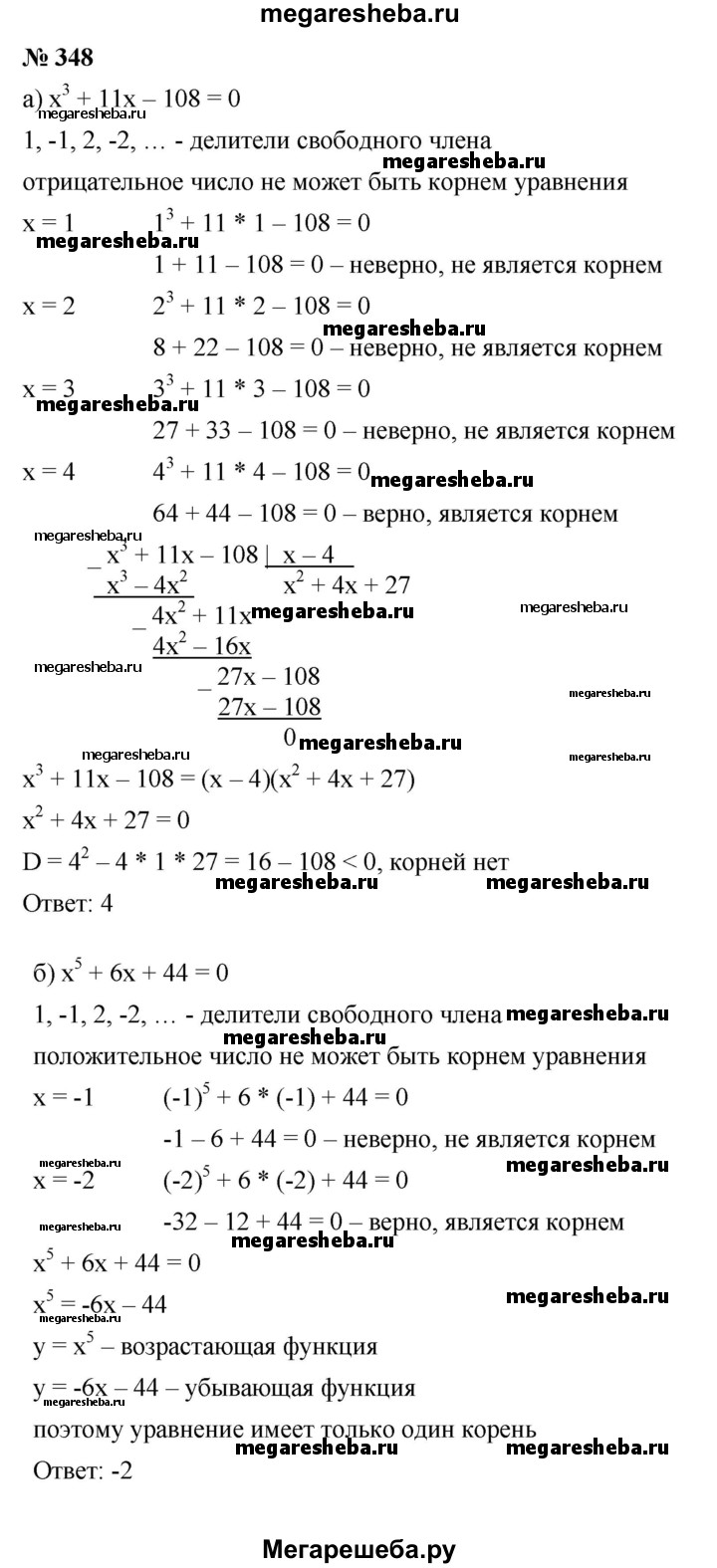
ГДЗ по алгебре 9 класс Макарычев Базовый уровень номер - 348

Авторы: Ю.Н. Макарычев, Н.Г. Миндюк, К.И. Нешков, С.Б. Суворова.
Издательство: Просвещение 2015-2024
Тип: Учебник, Базовый уровень
Подробный решебник (ГДЗ) по Алгебре за 9 (девятый) класс - готовый ответ номер - 348. Авторы учебника: Макарычев, Миндюк, Нешков, Суворова, Базовый уровень. Издательство: Просвещение 2015-2024.
Решебник к учебнику 2023 / номер / 348

Решебник к учебнику 2021 / номер / 348

Решебник №1 к учебнику 2015 / номер / 348

Видеорешение / номер / 348
Решебник к учебнику 2021 / номер / 348

Решебник №2 к учебнику 2015 / номер / 348
