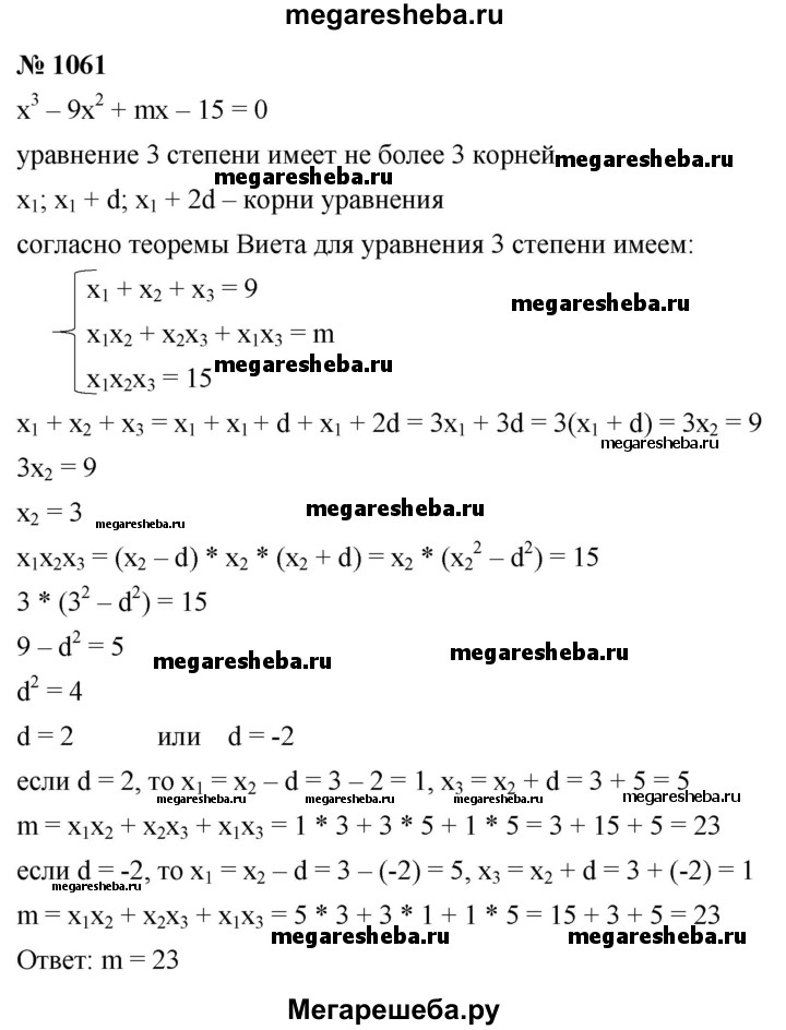
ГДЗ по алгебре 9 класс Макарычев Базовый уровень номер - 1061

ГДЗ по алгебре 9 класс  Макарычев  Базовый уровень номер - 1061

Авторы: , , , .

Издательство: Просвещение 2015-2024

Тип: Учебник, Базовый уровень

Подробный решебник (ГДЗ) по Алгебре за 9 (девятый) класс - готовый ответ номер - 1061. Авторы учебника: Макарычев, Миндюк, Нешков, Суворова, Базовый уровень. Издательство: Просвещение 2015-2024.

Решебник к учебнику 2021 / номер / 1061
Решебник №1 к учебнику 2015 / номер / 1061
Видеорешение / номер / 1061
Решебник к учебнику 2021 / номер / 1061
Решебник №2 к учебнику 2015 / номер / 1061

Другие номера из решебника

Оцените решебник:

4.4/5
Количество оценивших 6442