Гдз по алгебре за 8 класс Никольский, Потапов ответ на номер № 705

Авторы: С.М. Никольский, М.К. Потапов, Н.Н. Решетников, А.В. Шевкин.
Издательство: Просвещение 2015-2022
Тип: Учебник
Подробный решебник (ГДЗ) по Алгебре за 8 (восьмой) класс - готовый ответ номер - 705. Авторы учебника: Никольский, Потапов, Решетников, Шевкин. Издательство: Просвещение 2015-2022.
Условие /
номер / 705
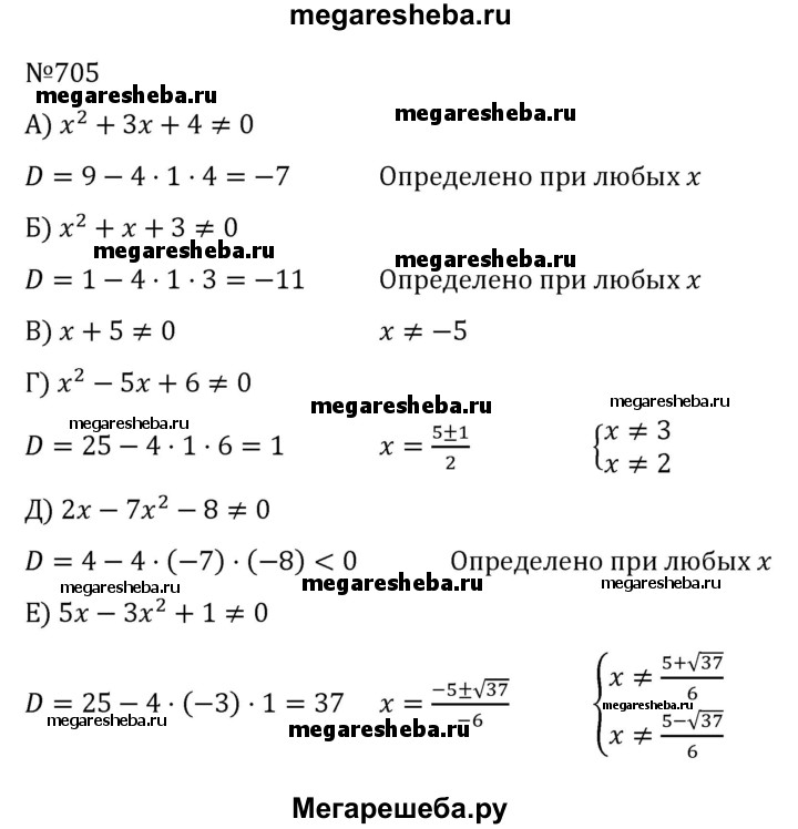
705. При каких числовых значениях х определено выражение
Решебник №1 к учебнику 2015 / номер / 705

Решебник к учебнику 2022 / номер / 705

Видеорешение / номер / 705
Решебник №2 к учебнику 2015 / номер / 705
