ГДЗ по алгебре 10‐11 класс Алимов Базовый и углубленный уровень упражнение - 674
 
        
    
    Авторы: Ш.А. Алимов, Ю.М. Колягин, М.В. Ткачева.
Издательство: Просвещение 2015-2024
Тип: Учебник, Базовый и углубленный уровень
Подробный решебник (ГДЗ) по Алгебре за 10‐11 (десятый‐одиннадцатый) класс - готовый ответ упражнение - 674. Авторы учебника: Алимов, Колягин, Ткачева, Базовый и углубленный уровень. Издательство: Просвещение 2015-2024.
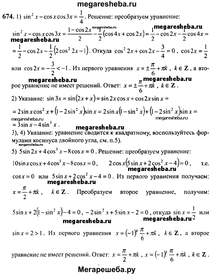
674. 1) sin^2 – cos x cos 3x = 1/4; 2) sin 3x = 3 sin x; 3) 3 cos 2x - 7 sin x = 4; 4) 1 + cos x + cos 2x = 0; 5) 5 sin 2x + 4 cos^3 x - 8 cos x = 0.
 
                                                             
                                                             
                                                             
                                                             
                                                             
                                                             
                                                            