ГДЗ по алгебре 10‐11 класс Алимов Базовый и углубленный уровень упражнение - 623
 
        
    
    Авторы: Ш.А. Алимов, Ю.М. Колягин, М.В. Ткачева.
Издательство: Просвещение 2015-2024
Тип: Учебник, Базовый и углубленный уровень
Подробный решебник (ГДЗ) по Алгебре за 10‐11 (десятый‐одиннадцатый) класс - готовый ответ упражнение - 623. Авторы учебника: Алимов, Колягин, Ткачева, Базовый и углубленный уровень. Издательство: Просвещение 2015-2024.
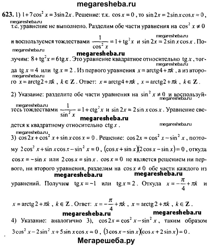
623. 1) 1 + 7 cos^2 x = 3 sin 2x; 2) 3 + sin 2^x = 4 sin^2x; 3) cos^2x + cos^2 x + sin x cos x = 0; 4) 3 cos^2х + sin^2 х + 5 sin х cos х = 0.
 
                                                             
                                                             
                                                             
                                                             
                                                            