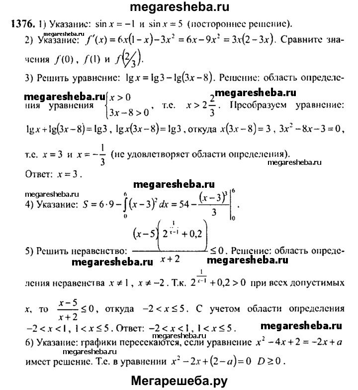
ГДЗ по алгебре 10‐11 класс Алимов Базовый и углубленный уровень упражнение - 1376
 
        
    
    Авторы: Ш.А. Алимов, Ю.М. Колягин, М.В. Ткачева.
Издательство: Просвещение 2015-2024
Тип: Учебник, Базовый и углубленный уровень
Подробный решебник (ГДЗ) по Алгебре за 10‐11 (десятый‐одиннадцатый) класс - готовый ответ упражнение - 1376. Авторы учебника: Алимов, Колягин, Ткачева, Базовый и углубленный уровень. Издательство: Просвещение 2015-2024.
 
                                                             
                                                             
                                                            