ГДЗ по алгебре 8 класс Алимов номер - 670

Авторы: Ш.А. Алимов, Ю.М. Колягин, Ю.В. Сидоров.
Издательство: Просвещение 2015
Тип: Учебник
Подробный решебник (ГДЗ) по Алгебре за 8 (восьмой) класс - готовый ответ номер - 670. Авторы учебника: Алимов, Колягин, Сидоров. Издательство: Просвещение 2015.
Условие /
номер / 670
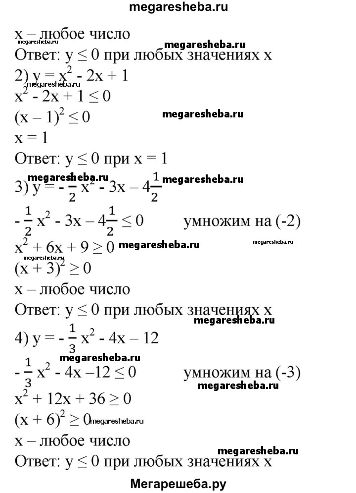
670. Найти все значения х, при которых функция принимает значения, не большие нуля: 1) у = -х^2 + 6х-9; 2) у=х^2-2х + 1; 3) у=-1/2х^2-Зх-4 1/2; 4) y = -1/3х^2-4х-12.
Решебник №1 / номер / 670

Видеорешение / номер / 670
Решебник №2 / номер / 670

