ГДЗ по алгебре 8 класс Алимов номер - 662

Авторы: Ш.А. Алимов, Ю.М. Колягин, Ю.В. Сидоров.
Издательство: Просвещение 2015
Тип: Учебник
Подробный решебник (ГДЗ) по Алгебре за 8 (восьмой) класс - готовый ответ номер - 662. Авторы учебника: Алимов, Колягин, Сидоров. Издательство: Просвещение 2015.
Условие /
номер / 662
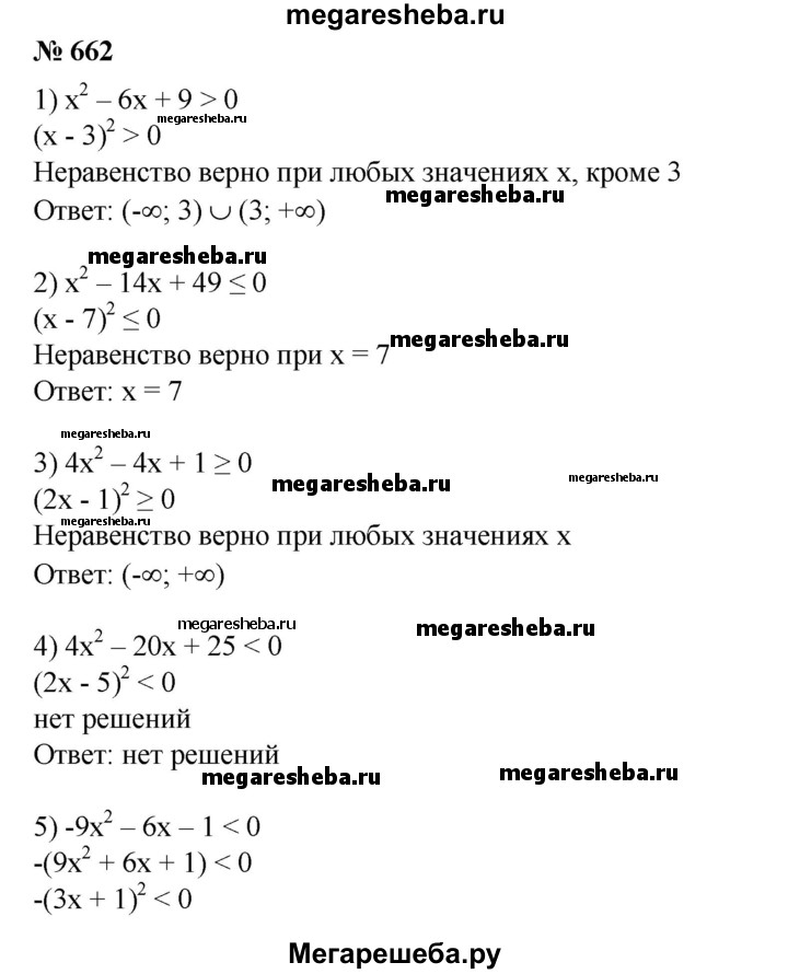
662. 1) х^2 - 6х + 9 > 0; 2) х^2 - 14х + 49 ≤ 0; 3) 4х^2 - 4х + 1 ≥ 0; 4) 4х^2 - 20х + 25 < 0; 5) -9x^2 – 6x – 1 < 0; 6) -2x^2 +6x -4,5 ≤ 0.
Решебник №1 / номер / 662

Видеорешение / номер / 662
Решебник №2 / номер / 662

