ГДЗ по алгебре 8 класс Алимов номер - 13

Авторы: Ш.А. Алимов, Ю.М. Колягин, Ю.В. Сидоров.
Издательство: Просвещение 2015
Тип: Учебник
Подробный решебник (ГДЗ) по Алгебре за 8 (восьмой) класс - готовый ответ номер - 13. Авторы учебника: Алимов, Колягин, Сидоров. Издательство: Просвещение 2015.
Условие /
номер / 13
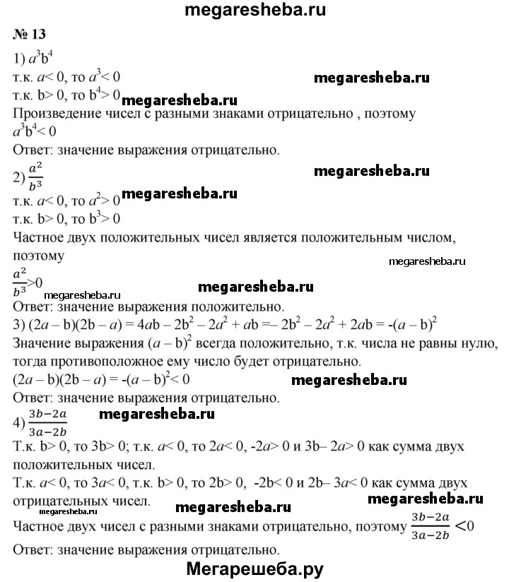
13. Пусть а < 0, b > 0. Выяснить, положительно или отрицательно значение выражения: 1) а^3b^4; 2) a^2/b^3: 3) (2а - b)(2b - а); 4) 3b - 2а/За – 2b.
Решебник №1 / номер / 13

Видеорешение / номер / 13
Решебник №2 / номер / 13
