ГДЗ по физике 7‐9 класс Лукашик сборник задач номер - 313

Авторы: Лукашик В.И., Иванова Е.В..
Издательство: Просвещение 2016
Тип: Сборник задач
Подробный решебник (ГДЗ) по Физике за 7‐9 (седьмой‐девятый) класс сборник задач - готовый ответ номер - 313. Авторы учебника: Лукашик, Иванова. Издательство: Просвещение 2016.
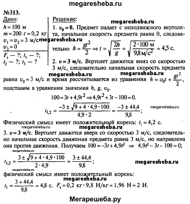
313. С вертолета, находящегося на высоте 100 м над Землей, упал предмет массой 200 г. Чему равна сила тяжести, действующая на предмет? Через сколько времени предмет достигнет поверхности Земли, если вертолет поднимается со скоростью 3 м/с; опускается со скоростью 3 м/с; неподвижен относительно Земли?


